11月27日,由校团委主办,农学园艺学院团委承办的校园文化艺术节暨第四届微小说大赛圆满落幕。
本次大赛以“唱响时代之声,放飞青春梦想”为主题,旨在弘扬时代文化精神,更好的践行社会主义核心价值观。大赛中,共收到98篇作品 ,同学们的作品充分诠释了社会主义核心价值观,展现了当代大学生积极向上的精神风貌。
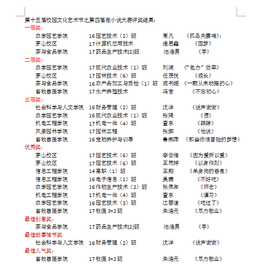
经过院部初审、场外投票、微信投票、专家评审等层层筛选,最终共评出一等奖三名,二等奖四名,三等奖五名,优秀奖八名,最佳故事情节奖一名,最佳创意奖一名,最佳人气奖一名。其中农学园艺学院16园艺技术(2)班周凡的《孤岛夫妻哨》,茅山校区17计算机应用技术班连思鑫的《圆梦》,茶与食品学院17药品生产技术(2)班池浩男的《手》三篇作品获一等奖。



